1. 서 론
2. 결정질 실리콘 태양광발전 모듈 인증에 대한 고찰
2.1 결정질 실리콘 태양광발전 모듈 인증제도
2.2 인증 표준
2.3 태양광발전 모듈의 출력 및 효율에 대한 기준
3. 인증 실적의 시계열 분석 결과
3.1 인증 현황
3.2 연도별 모듈 출력
3.3 연도별 모듈 효율
4. 결 론
기호설명
ηm : 태양광발전 모듈의 효율(%)
Pm : 태양광발전 모듈의 출력(W)
1. 서 론
재생에너지는 2015년 말 기준 세계 총 전력 생산량의 23.7%를 차지하며, 그중에 태양광발전은 전체 재생에너지 발전량의 5.1%를 차지한다1). 우리나라의 경우 2015년 말 기준 전체 전력 생산량의 6.6%가 신재생에너지에 의한 전력 생산이며, 이 중 10.7%가 태양광 발전량으로 2014년에 비해 55.7%가 증가하였다2). 산업적으로는 국내 태양광 산업의 매출액이 전체 신재생에너지 산업 매출액의 67%를 차지하고 있다3). 2005년에 우리나라의 다양한 신재생에너지 보급제도, 즉 신재생에너지공급의무화 제도(RPS), 대여사업, 공공건물 설치의무화 등을 통하여 세계 7위 수준인 1 GW 이상의 태양광 설비가 신규 설치되었다.
태양광 설비를 비롯한 신재생에너지 설비의 제품 신뢰성을 확보하기 위하여 우리나라는 2003년에 신재생에너지설비인증제도를 시작하였다. 이 인증제도는 2015년 7월말에 정부의 규제완화 정책에 의하여 KS인증 제도로 통합되었는데 신재생에너지설비인증에서 적용하는 인증기준인 신재생에너지설비인증제도의 설비심사 세부기준의 시험항목 및 품질기준을 KS표준에 그대로 반영하여 인증의 연속성을 유지하였다. 2004년에 태양열집열기품목에서 1호 인증서가 발급되었고, 태양광 분야는 2005년에 소형 태양광인버터에 대한 인증서가 발급된 이후 결정질 실리콘 태양광 발전모듈, 박막 태양광 발전모듈, 중대형인버터, 그리고 2016년 말에 소형인버터에서 분리된 마이크로인버터까지 총 5개 품목에 대해서 인증이 실시되고 있다.
그러나 2005년부터 지금까지 10년이 넘게 태양광설비의 인증제도가 실시되어 왔지만 인증실적에 대한 심층적인 분석을 실시한 연구가 없는 실정이다. 따라서 본 연구에서는 태양광 인증 대상 설비 중에서 인증 모델수가 가장 많고 제조국이 다양한 결정질 실리콘 태양광발전 모듈의 인증실적에 대해서 최초 인증이 실시된 2007년부터 2016년 말까지 10년간 인증서가 발급된 2,331개 모델에 대한 시계열분석을 통하여 모듈의 제조국, 출력, 효율의 흐름을 확인하고자 하였다.
2. 결정질 실리콘 태양광발전 모듈 인증에 대한 고찰
2.1 결정질 실리콘 태양광발전 모듈 인증제도
우리나라는 2002년 3월에 신재생에너지 관련 특별법인 대체에너지개발 및 이용·보급촉진법을 개정하여 신재생에너지설비 인증제도의 법적 근거를 마련하였고, 2003년에 인증을 위한 고시를 제정하여 인증제도가 시작되었다. 인증제도는 국내 제조 또는 해외에서 수입되는 설비의 품질을 보증하고 소비자 신뢰성을 제고하여 신재생에너지설비 보급을 확대하고 성장 기반을 조성하는 데 목적이 있으며, 신재생에너지설비 성능 평가 및 개별 기술의 규격화 및 표준화를 통하여 기술 개발된 설비의 실용화 촉진 및 보급 기반 구축에 역점을 두어 실시되었다4). 결정질 실리콘 태양광발전 모듈은 2007년부터 인증이 실시되었으며, 산업자원부에 의해 한국에너지공단 신재생에너지센터가 인증기관으로, 기술표준원에서 한국에너지기술연구원 등 4개 시험기관을 성능검사기관으로 지정하여 인증조직체계를 갖추었다.
인증절차는 인증기관에 의한 인증접수 후 일반심사와 설비심사로 구분하여 진행되는데 일반심사는 일반심사 기준에 따라 공장심사를 통하여 신재생에너지 설비의 제조 및 생산 능력, 품질유지 관리 능력 등 18개 항목에 대하여 심사하는 것을 말하며, 일반심사에 합격하면 설비심사를 실시한다. 설비심사는 성능검사기관이 신청 설비의 성능, 내구성 등을 평가하는 성능시험으로 설비심사의 시험성적서가 인증 기준을 통과한 경우에 해당 신청 모델에 대하여 인증기관이 인증서를 발급하였다. 최초 인증모델에는 일반심사와 설비심사가 모두 적용되고, 최초 인증서가 발급된 공장에서 생산된 제품의 경우 추가 모델 인증 시에는 일반심사를 생략하고 성능검사기관의 설비심사만을 실시한 후 인증기관에 의해 인증서가 발급되었다.
본 인증제도는 2014년도에 확정된 기업의 부담 완화를 위한 유사인증제도의 KS인증으로의 통폐합 방향5)에 의하여 2015년 7월 29일부터 신에너지 및 재생에너지 개발‧이용‧보급촉진법을 개정하여 산업표준화법에 의한 KS인증제도로 통합되었다. KS인증제도는 공업표준화법에 따라 1963년 한국공업규격 표시규격이 제정, 공고됨에 따라 실시되었으며 정부가 정해놓은 한국산업규격인 KS표준 이상의 제품을 안정적‧지속적으로 생산할 수 있는 체계를 갖춘 공장에 대하여 심사를 거쳐 부여하는 제품인증의 하나이다6). KS인증은 품질경영 등 33개 항목을 평가하는 공장심사에 적합으로 판정되고, 제품심사에서 KS표준 이상으로 평가가 된 경우에 인증위원회 심의에 의하여 인증서가 발급된다. 인증기관은 국가기술표준원이 지정하는데 인증 품목으로 지정된 KS표준별로 인증기관이 되고자 하는 자가 국가기술표준원에 인증기관 신청을 하면 국가기술표준원의 심사에 의하여 인증기관으로 지정된다. 제품 심사를 위하여 인증기관이 제품시험 기능을 보유하지 못한 경우에는 공인시험기관(KOLAS)의 자격이 있는 시험기관과 계약을 체결하여야 한다. 정부 보급사업에 우선적으로 적용되는 신재생에너지 설비의 특성을 반영하고 신재생에너지 설비 인증제도와의 연계를 위해서 그동안 KS인증제도에서는 적용되지 않았던 모델별 인증을 하고, 신재생에너지 설비 인증제도에서처럼 최초 인증을 받은 모델이 있는 품목은 추가 모델 인증 시에 공장심사를 생략하고 성능시험인 제품심사에 합격하면 인증서가 발급된다7). 2017년 3월 31일 기준으로 인증기관은 심사를 통하여 한국에너지공단으로 지정되어 있고, 제품심사를 위한 시험기관은 한국에너지기술연구원 등 5개 시험기관이 한국에너지공단과 계약되어 있다.
2.2 인증 표준
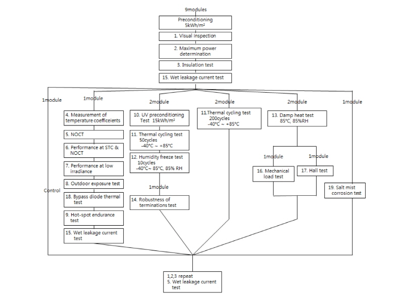
결정질 실리콘 태양광발전모듈 인증을 위한 최초의 표준은 신재생에너지설비인증의 성능 표준인 PV101 설비심사 세부기준으로 2005년 5월에 제정되었다. 설비심사 세부기준은 총 8회 개정 과정을 거쳤으며, 2015년 7월 29일부터 시행된 KS인증의 KS표준에 시험방법과 품질기준 등 주요사항이 반영되었다. 이 KS표준은 KS C IEC61215 (지상 설치용 결정계 실리콘 태양전지(PV) 모듈 ― 설계 적격성 확인 및 형식 승인 요구 사항)의 18개 항목과 KS C IEC61701 (태양전지(PV) 모듈의 염수분무 시험)의 1개 시험 항목을 인용하여 제정되었고, 인증을 위한 시험 순서는 Fig. 1과 같다.
시험을 위하여 모델당 9개의 시료가 사용되며, 각 시험 절차별로 1 ~ 2개의 시료가 연속으로 시험과정에 투입되고 최종적으로 각 시험이 종료된 후에 다시 출력시험을 하여 출력이 저하되는 정도를 확인하도록 구성되어 있다8,9). 인증제품이 정부 보급사업에 우선적으로 사용되는 점을 고려하여 IEC61215와 달리 시험 순서의 2번째 시험인 발전성능시험의 품질 기준으로 “9개 시료의 평균 출력이 제조사가 제시한 정격출력 이상이어야 하고 출력 균일도는 평균 출력의 ± 3% 이내이어야 하는 조건”을 추가하여 모듈 출력의 합격 조건을 명확히 하였다10). 이 외에도 부품의 일부 변경에 따른 유사 모델, 모듈 구조는 같으나 셀의 등급 차이에 의해 출력의 차이가 있는 모듈인 시리즈 모델 등 모델형태를 정의하고 이에 따른 필요 시험 등을 KS 표준의 내용에 포함하여 인증에 활용할 수 있도록 하였다.
2.3 태양광발전 모듈의 출력 및 효율에 대한 기준
결정질 실리콘 태양광발전 모듈의 인증서에 표기된 출력 및 효율은 인증 접수시 인증 신청업체에서 제시한 출력 및 효율을 적용하는데, 출력은 시험기관에서 솔라시뮬레이터를 이용하여 검증하지만 모듈의 효율은 인증신청업체에서 제시한 출력과 모듈 면적을 이용하여 아래의 식에 의해 계산된 효율을 기준으로 한다.
즉, 태양광발전 모듈의 효율은
ηm =
× 100 (%) (1)
이며, 이때 일사량은 국제표준시험조건(STC)에서의 일사량인 1,000 (W/㎡)을 적용한다.
3. 인증 실적의 시계열 분석 결과
3.1 인증 현황
(1) 연도별 인증 실적 종합
2007~2016년까지 10년간 총 2,331개 모델이 인증되었다. 2008년부터 정부 보급사업에 인증 제품이 우선 적용됨에 따라 인증 제품수가 2008년에는 2007년에 비해 10배 이상 늘어났고, 2009년에는 발전차액 지원제도에도 인증제품을 의무적으로 사용하도록 제도화한 영향으로 2008년 대비 3배 이상 인증 제품수가 증가되었다. 전체 인증모듈의 58% (1,358개 모델)가 다결정 모듈이고, 약 42% (973개 모델)가 단결정 모듈로 나타났는데 특히, 2013년 이후 RPS제도에 의한 민간사업용 발전소가 증가함에 따라 가격이 낮은 다결정 모듈의 인증이 단결정 모듈에 비해 비중이 높아졌다. Fig. 2에 연도별 태양전지 종류별 인증실적(모델수)을 나타내었다.
2010년 이전에는 일반적인 2 Bus Bar 태양전지를 이용한 모듈이 인증을 획득하였고 2010년 이후에는 3 Bus Bar 태양전지, 2016년부터는 4 Bus Bar 태양전지를 이용한 모듈이 주 제품이 대체되었다. 2012년 이후 태양전지의 PID (Potential induced Degradation)저감을 위한 연구11,12)가 진행되었고, 2014년부터는 PID감소를 위한 방안의 하나로서 봉지재를 EVA (Ethylene vinyl Acetate)에서 POE (Polyolefin)으로 대체한 모듈이 인증을 취득하였다.
Fig. 3은 모듈 제조국별 현황으로 국내산 모듈이 78%를 차지하고 중국산 모듈이 약 18%로 전체의 96%를 차지한다. 발전차액 지원제도하에서 인증제품 사용이 의무화된 2009년에 중국산 모듈 비중이 최고점에 달했다가 비중이 점차 감소하였는데 2014년부터 다시 중국 제품의 비중이 증가하고 있는 추세이다. 이는 2012년 이후 2016년 8월까지 RPS제도에 적용된 국내산 모듈의 비율 77.8%와 유사하다 .
모듈에 적용된 태양전지는 국내산보다 중국산 비중이 높다. 즉, Fig. 4와 같이 2,331개 모델 중 국내산 태양전지 비중은 37.5%, 중국산은 40.4%, 대만산은 16.1%를 차지한다. 2010~2013년도까지는 국내산 태양전지의 비중이 높았으나, 2014년 이후 중국산 태양전지의 비중이 50%를 넘어서고 2016년에는 62.4%를 차지하는 등 국내산 태양전지의 비중은 해마다 감소하고 중국산 태양전지의 비중이 증가하고 있다. 이는 LG전자, 현대중공업 등 주요 국내 태양전지 생산업체는 자체 모듈공장을 보유하고 있어 모듈제품으로 인증을 획득하여 시장에 공급하고 있으며, 태양전지를 생산하지 않는 국내 모듈 제조업체 및 중국 등 해외 다수의 모듈 제조업체에서 태양전지 수급이 용이하고 동일 출력당 가격이 저렴한 중국산 태양전지를 적용하는 비율이 높아지고 있어 2010년 이후의 태양광 산업이 급격히 팽창된 중국의 영향력이 국내 인증에도 미치고 있음을 반영하는 것으로 사료된다.
3.2 연도별 모듈 출력
(1) 모듈내 태양전지 수량 현황
2,331개 모듈의 모듈당 태양전지 수량 분포는 60 cell이 1,245개 모델, 72 cell이 707개 모델로, 이 두 모델의 비중이 전체의 83%를 차지한다. Fig. 5에서 나타난 것과 같이 5인치(125×125 mm) 태양전지 사용이 많은 2007년에는 72 cell 비중이 가장 높았지만, 2011년까지 72 cell 비중이 점차 낮아지다가 2012년부터 72 cell이 비중이 점차 높아지는 추세를 나타냈다. 2016년에는 72 cell이 가장 높은 비중을 차지한다. 60 cell의 경우 2008~2015년까지 가장 높은 비중을 차지하고 있으며 2007~2012년까지는 비중이 지속적으로 증가하다가 2013년부터 비중이 낮아지는 추세이다.
(2) 연도별 모듈 출력
2,331개 인증 모듈의 평균 출력은 260 W (단결정 263 W, 다결정 257 W)로 나타났다. 모듈의 평균 출력은 Fig. 6에서처럼 매년 증가하는 추세로 이는 태양전지의 크기, 효율 증가 등 태양전지 및 모듈의 제조 기술 향상에 기인하는 것으로 사료된다.
단결정 모듈의 출력을 분석해보면 Fig. 7에 나타난 바와 같이 2009년까지 가장 비중이 높았던 200 W 미만의 모듈비중이 지속적으로 감소하고 있다. 2010~2011년까지는 200~250 W 모듈의 비중이 가장 높았으나 이후 비중이 감소하는 추세이며, 250~300 W모델의 경우 2010년 이후 그 비중이 지속적으로 증가하다가 2014년부터 감소한다. 2012년부터 300~350 W 모듈의 비중이 증가하고 있고 350 W 이상의 모듈은 2015년 3.8%에서 2016년 16.8%로 급격히 증가하고 있다.
Fig. 8의 (a)는 60 cell 모듈, (b)는 72 cell 모듈의 출력 분석으로 60 cell의 경우는 2012년 이후 250~300 W 모듈의 비중이 가장 크고, 2014년 이후에 300 W 이상의 모듈 비중이 증가하고 있으며, 72 cell의 경우는 2013년 이후 300~350 W 모듈의 비중이 가장 크고 2015년부터 350 W 이상의 모듈 비중이 증가하고 있다.
다결정 모듈의 연도별 출력 분포를 Fig. 9에 나타내었다. 2007년에는 모두가 200 W 미만이었지만 이후 비중이 매년 감소하고 있고, 2008~2012년까지는 200~250 W 모듈의 비중이 가장 높았으나 이후 비중이 역시 감소하는 추세이다. 2011년 이후 비중이 계속 높아진 250~300 W 모듈의 경우 2016년에는 2015년보다 감소하고 있다. 300~350 W 모듈의 경우 2012년 이후 그 비중이 계속 증가하여 2016년에는 62.9%로 가장 높은 비중을 차지하고 있다.
Fig. 10은 2008년부터 인증제품이 처음 출시된 60 cell 및 70 cell다결정모듈의 연도별 출력 분포를 나타내었다. 60 cell의 경우는 200~250 W 모듈이 2011년까지 비중이 가장 컸으나 2011년 이후 그 비중이 지속적으로 감소하고 있다. 2012년부터 250~300 W 미만의 모듈 비중이 계속 증가하여 2014년부터는 200~250 W 모듈과 비중이 역전되었다. 72 cell의 경우 2009년부터 2013년까지 250~300 W 모듈의 비중이 가장 컸으나 2011년 이후 그 비중이 감소하고 있다. 2012년부터 비중이 점차 높아진 300~350 W 모듈이 2014년부터 압도적으로 높은 비중을 차지하며 2016년에는 99% 이상의 비중을 차지하고 있다.
3.3 연도별 모듈 효율
(1) 단결정 모듈 효율
2007~2016년까지 단결정 모듈의 연도별 최고 및 평균 효율을 Table 1 및 Fig. 11에 나타내었다. 최고 효율은 2007년 13.96%에서 2014년 20.30%로 6.34% 상승하였으며, 2010년 이전은 일본 산요사(현, 파나소닉)의 HIT (Heterojunction with intrinsic thin layer) 구조의 태양전지가 적용된 모듈 및 필리핀에서 제조된 선파워사의 IBC (Interdigitated back contact)13)구조 태양전지가 적용된 모듈이 최고 효율 제품으로 나타났다. 2012~2014년까지는 선파워사의 기술인 5인치(125×125 mm) IBC 구조 태양전지를 적용한 모듈이 최고 효율을 기록했고, 2015~2016년에는 국내 LG전자의 N type 태양전지(156.75 mm×156.75 mm)를 적용한 모듈이 최고 효율을 나타냈다.
지난 10년간 전체 단결정 모듈의 평균 효율은 15.65%이며, 2007년 이후 10년 동안 3.62% 상승하였다. 매년 지속적인 효율 상승으로 선형 추세선에 의한 관계식을 구해보면 y=0.4246x+12.971로 나타났다.
태양광 모듈의 대다수를 차지하는 국내산과 중국산의 최고 효율 및 평균 효율을 별도로 비교하면 Fig. 12와 같이 나타난다. 2007~2016년까지 국내산 단결정 모듈의 최고 효율은 19.51%이고, 중국산의 경우는 17.28%로 국내산이 2.23% 높고, 평균 효율도 국내산 15.81%, 중국산 14.29%로 국내산이 1.52% 높게 나타난다. 특히, 2013년 이후 우리나라에서는 LG전자의 N type 태양전지, 현대중공업의 PERL (Passivated emitter rear locally-diffused cell) 구조의 태양전지13)등을 적용한 고효율 모듈의 개발 및 인증이 늘어나고 있어 일반적인 구조인 BSF (Back surface field)의 태양전지를 이용한 모듈이 인증제품의 대부분인 중국산 모듈과의 효율 차이가 더 크게 나타나고 있다.
(2) 다결정 모듈 효율
Table 2와 같이 최근 10년간 인증된 다결정 모듈의 최고 효율은 17.55%, 평균 효율은 14.91%로 나타났다. 단결정 모듈과 비교하면 최고 효율은 2.75% 낮고, 평균 효율은 0.74% 낮게 나타났다. 2007년부터 10년간 모듈의 최고 효율은 5.01% 상승하였으며, 평균 효율은 3.45% 상승하였다. 평균 효율 상승에 대하여 선형 추세선에 의한 관계식을 구해보면 y=0.3596x+12.446으로 단결정 모듈과 비교하여 완만한 상승으로 나타났다.
국내산과 중국산 다결정 모듈의 효율을 비교하면 최고 효율은 국내산이 17.55%로 중국산 16.68%보다 0.87% 높고, 평균 효율은 0.24% 높게 나타났다. Fig. 14에서와 같이 최고 효율은 국내산이 중국산보다 높으나 단결정 모듈에 비해 차이가 작은 수준이며 평균 효율은 중국산과 비슷하게 나타났다. 이는 국내 기업들이 단결정모듈 위주로 고효율화를 위한 기술 개발이 이루어진 것으로 사료된다.
4. 결 론
2007년부터 2016년까지 10년간 총 2,331개 모델의 결정질 실리콘 태양광발전 모듈 인증 실적에 대하여 인증 모델수, 제조국, 모듈의 출력, 효율 등을 시계열 분석을 실시하였다. 출력의 경우 모듈에 적용되는 태양전지의 수량 과 가장 선호도가 높은 60 cell 및 72 cell을 대상으로 심층적으로 분석하였고, 국내산과 중국산 모듈을 대상으로 모듈 효율을 집중 분석한 결과, 다음과 같은 결론을 얻었다.
(1) 모듈의 종류로는 단결정 모듈 42%, 다결정 모듈 58%로 다결정 모듈의 인증 비중이 높게 나타났다.
(2) 모듈 제조국은 국내산 78%, 중국산 18%로 전체의 96%를 차지하는데 2014년 이후 중국산 비중이 증가하는 추세이고 모듈에 적용된 태양전지는 중국산이 40.4%로 다수를 차지하며 2013년 이후 지속적으로 중국산 태양전지의 비중이 커지고 있으며, 중국제품의 국내 영향력이 지속적으로 나타날 것으로 예상된다.
(3) 모듈내 태양전지 수량은 2012년 이후 72 cell 비율이 지속적으로 증가하는 추세로 2016년에는 전체 모듈의 57.9%로 가장 큰 비중을 차지하고 있으며, 72cell을 적용한 모듈이 앞으로도 다수를 차지할 것으로 사료된다.
(4) 기술 개발에 따른 태양전지 효율증가 및 태양전지의 사이즈의 증가로 모듈당 평균 출력이 지속적으로 증가하고 있으며, 단결정 및 다결정 모듈 모두 2012년 이후 300~350 W 모듈의 비중이 지속적으로 증가하며, 전체 모듈 출력에서 가장 큰 분포를 차지한다.
(5) 모듈 효율은 기술 발전의 영향으로 지속적으로 상승하고 있으며, 최고 효율은 단결정 및 다결정 모듈이 각각 20.3%와 17.55%로 나타났으며, 평균 효율은 단결정 및 다결정 모듈이 각각 15.65% 및 14.91%로 나타났다. 국내산 모듈과 중국산 모듈의 비교 결과, 국내산의 경우 단결정 및 다결정 모듈의 최고 효율과 단결정 모듈의 평균 효율은 중국산 모듈보다 높으나, 다결정 모듈의 평균 효율은 중국산 모듈과 유사한 수준으로 나타나 국내 기업들의 고효율화를 위한 기술 개발이 단결정모듈 위주로 이루어진 것으로 사료된다.


















