1. 서 론
2. 본 론
2.1 홀수 스트링 태양전지모듈의 바이패스 다이오드 배치 방법
2.2 Matlab simulink 이용한 시뮬레이션
2.3 모듈 제작 및 실험 결과
3. 결 론
1. 서 론
신재생에너지원 중 태양광은 원가 절감과 효율 개선을 통해 타 신재생에너지원 대비 발전단가를 낮춰 최근 10년 동안 가장 가파르게 성장해왔다. 태양광을 이용한 발전 원리는 글자
그대로 태양의 빛 에너지를 전기 에너지로 변환하는 것이며1,2), 실리콘 기판을 기반으로 한 태양전지가 태양광 산업의 많은 부분을 차지하고 있다. 옥외환경에서 태양전지가 발전하기 위해서 수십 개의 태양전지를 직렬 또는 병렬로 연결하고 모듈화 공정을 거쳐 태양전지모듈로 제작한다.
옥외에 설치되는 태양전지모듈은 25~30년 동안 발전하게 되며3,4), 다양한 환경 요소 중 음영에 의한 출력 손실과 핫스팟(Hotspot)을 예방하기 위해 바이패스 다이오드(Bypass diode)를 설치한다. 일반적인 태양전지모듈은 60개 혹은 72개의 태양전지가 직렬로 연결되고, 바이패스 다이오드가 2 스트링(string)당 1개씩, 총 3개가 설치된다. 음영에 의해 발생하는 태양전지의 역전압 특성을 해석하고, 이를 모듈에 적용하여 출력 특성을 해석하기 위한 연구들이 진행되었다5,6,7). 또한 음영으로 인한 바이패스 다이오드의 동작에 의한 출력을 해석하고, 태양전지와 바이패스 다이오드 배치에 의한 출력손실을 줄이기 위한 연구들도 진행되었으며8,9,10), 바이패스 다이오드 손상에 의한 모듈의 특성 변화를 해석하고 진단하기 위한 연구도 진행되었다11,12). 이와 같은 연구들은 짝수 스트링을 기반으로 하여 주로 연구되었지만, 태양전지모듈은 설치되는 목적에 따라 설치 환경의 제약에 의해 스트링이 짝수가 아닌 홀수로 제작되는 경우가 있다.
본 논문에서는 홀수 스트링을 갖는 태양전지 모듈의 전기적 특성을 확인하기 위한 연구를 수행하였다. Matlab-Simulink를 이용하여 홀수 스트링 태양전지모듈의 바이패스 다이오드 배치와 음영에 관한 시뮬레이션을 진행하였으며, 스트링의 개수는 3개로 가정하였고, 바이패스 다이오드의 개수와 일사량을 변화시켰다. 마지막으로, 시뮬레이션 결과를 토대로 모듈을 제작 및 측정하여 홀수 스트링을 갖는 태양전지모듈의 바이패스 다이오드 배치에 따른 영향을 확인하였다.
2. 본 론
2.1 홀수 스트링 태양전지모듈의 바이패스 다이오드 배치 방법
일반적인 태양전지 모듈의 구조는 Fig. 1(a)와 같이 구성된다. 스트링의 개수는 6개이며, 2 스트링당 1개의 바이패스 다이오드가 삽입된다. 각 스트링은 서로 반대 극성으로 배치되며, 버스바 리본(Busbar ribbon)으로 접합한다. 접합된 버스바 리본은 정션박스가 있는 모듈 상단 가운데 부분으로 모아지게 된다. 생산되는 결정질 실리콘 태양전지모듈은 대다수 이와 같은 형태이며, 짝수 스트링으로 제작된다.
하지만 설치되는 목적 혹은 공간상의 제약에 의해 홀수 스트링으로 제작 설치되는 모듈의 구조는 Fig. 1(b)와 같다. 짝수 스트링 모듈과 다르게 홀수 스트링으로 인해 태양전지 모듈의 (+)단자와 (-)단자가 한곳으로 모이지 못하여 서로 반대편에 위치하는 것을 볼 수 있다. 이러한 회로적인 문제로 인해 Fig. 2(a)와 같은 일반적인 정션박스(Junction box)가 아닌 (b)와 같은 바이패스 다이오드가 1개 들어 있는 정션박스를 사용하게 된다.
이를 반영하여, 본 논문에서는 홀수 스트링을 갖는 태양전지 모듈의 바이패스 다이오드 배치를 3가지 방법으로 고려하였다. 스트링의 개수는 3개로 가정하였고, 음영으로 인한 손실을 최소화하고 효율적인 바이패스 다이오드 배치를 위해 바이패스 다이오드 개수를 2개, 3개, 6개로 변화시켰으며, 이것을 그림으로 나타내면 Fig. 3과 같다. 바이패스 다이오드가 2개인 경우는 가운데 스트링과 각각 양쪽의 사이드 스트링과 연결되고, 바이패스 다이오드가 3개인 경우는 각 스트링마다 연결되며, 마지막으로 바이패스 다이오드가 6개인 경우는 한 스트링당 2개의 바이패스 다이오드가 연결된다.

Fig. 3.
A schematic of bypass diode configuration in odd string of PV module: bypass diode (a) 2 ea, (b) 3 ea, (c) 6 ea
2.2 Matlab simulink 이용한 시뮬레이션
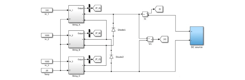
음영에 따른 바이패스다이오드 동작 특성은 Matlab simulink를 이용해 시뮬레이션을 진행하였다. 시뮬레이션 모델은 18개의 태양전지가 3개의 스트링으로 구성되었고, 태양전지는 모두 동일한 전기적 특성을 가지고 있다고 가정하였다. Fig. 3과 같이 바이패스 다이오드가 연결되어 있는 조건에서, 모듈의 각 스트링 별 일사량이 1000, 500, 100 (W/m2)인 음영조건에서 시뮬레이션 결과를 검토하였으며, 기본 Simulink 모델링은 Fig. 4와 같다.
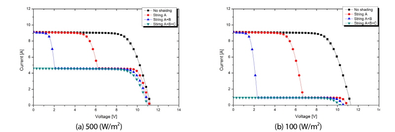
바이패스 다이오드가 2개인 경우 I-V 커브 시뮬레이션 결과는 Fig. 5와 같다. 양쪽 사이드 스트링(스트링 A 또는 스트링 C)의 일사량을 각각 500, 100 (W/m2)으로 변화시키면(Cases 1 and 2), 연결된 바이패스 다이오드가 동작하여 전압이 2/3 감소된 형태의 I-V 커브가 생성된다. 스트링 A와 B 또는 스트링 B와 C의 일사량을 같은 값으로 감소시키면(Cases 3 and 4) 위와 같은 결과가 나오는 것을 확인하였다. 이는 하나의 바이패스 다이오드에 2개의 스트링(스트링 A와 B 또는 스트링 B와 C)이 연결되어 있어, 사이드 스트링(스트링 A 또는 B)의 일사량 변화에 의한 바이패스 다이오드 동작이 가운데 스트링(스트링 B)에도 영향을 미치기 때문에 같은 I-V 커브가 나타나게 된다.
가운데 스트링(스트링 B)의 일사량을 낮추게 되면(Case 5) 모듈의 단락전류라고 가정한 9 A보다 높은 약 14 A가 되는데 이는 바이패스 다이오드가 겹쳐졌기 때문이다13). Fig. 6(a)를 보면 가운데 스트링에서 발생하는 일사량 변화는 2개의 바이패스 다이오드를 동시에 동작시켜 모듈 내 새로운 병렬회로를 구성하고 그 결과 전류가 증가하게 된다. 모듈의 전류는 일사량이 500 W/m2인 경우보다 100 W/m2인 경우 약 3 A 더 증가하게 된다. 이는 일사량의 차이가 클수록 광 생성전류의 차이가 커져 바이패스 다이오드로 흐르는 전류의 양이 증가했기 때문이다. 이를 Fig. 6(a)의 출력 부분에서 키르히호프 전류 법칙을 적용해 표현하면 식(1)과 같이 표현할 수 있다. 여기서
는 정상 스트링에서 발생하는 전류,
는 바이패스 다이오드로 흐르는 전류,
는 모듈의 전체 전류이다. 다시, 바이패스 다이오드로 흐르는 전류는 정상 스트링에서 생성되는 전류와 음영 스트링에서 생성되는 전류의 차이로 나타낼 수 있으며 이를 표현하면 식(2)와 같다.
(1)
(2)
양쪽 사이드(스트링 A와 C)의 일사량을 동시에 감소시키면 Fig. 6(b)와 같이 두 개의 바이패스 다이오드 양단에 전위차가 발생하지 않아 바이패스 다이오드가 동작하지 않으므로, Fig. 5 (Case 6)의 I-V 커브와 같은 형태의 그래프가 나타나게 된다.
바이패스 다이오드가 3개와 6개인 경우 I-V 커브를 보면 Figs. 7, 8과 같다. 바이패스 다이오드가 3개인 경우는 총 3개의 스트링에 각각 바이패스 다이오드가 연결되어 있다. Fig. 7를 보면, 각 스트링의 일사량이 감소하면 스트링과 연결된 바이패스 다이오드가 동작하게 되고 스트링의 태양전지의 수에 해당하는 전압과 광 생성 전류의 차이만큼 감소한 I-V 커브 형태가 된다. 모든 스트링의 일사량이 동일하게 감소하는 경우에는 바이패스 다이오드가 동작하지 않으므로 전류가 감소한 형태의 I-V 커브가 나타난다. 바이패스 다이오드가 6개인 경우는 총 3개의 스트링에 스트링당 2개의 바이패스 다이오드가 연결되어 있다. Fig. 8을 보면, I-V 커브의 형태는 바이패스 다이오드가 3개인 경우와 비슷하지만, 스트링 당 2개의 바이패스 다이오드가 연결되어 있기 때문에 하나의 바이패스 다이오드 동작에 의한 전압 감소가 적은 것을 확인할 수 있다.
2.3 모듈 제작 및 실험 결과
바이패스 다이오드 배치에 따른 전기적 특성을 실험적으로 확인하기 위해 Fig. 9와 같이 모듈을 제작하였다. 제작된 PV 모듈은 효율 17.8%, 출력 4.28 W, 면적 253.36 cm2 급의 다결정 태양전지를 이용하여 제작하였고, Fig. 9와 같이 18개의 태양전지가 3개의 스트링으로 구성하였다.
바이패스 다이오드를 설치하기 위해 모듈의 후면에서 버스바 리본(Busbar ribbon)을 빼내었으며, 태양전지 간격은 10 mm, 스트링 간격은 25 mm, 태양전지와 양쪽 사이드 간격은 95 mm, 태양전지와 위, 아래 간격은 26 mm이다. Fig. 9(a)와 (b)에서 빨강색 숫자는 실험 모듈에서 음영 스트링의 변화에 따른 모듈의 전기적 특성을 확인하기 위해 부여된 번호이다. 모듈 음영 조건은 하나의 태양전지 면적에 대해 검은색 하드보드지를 이용하여 면적의 비율로써 가리는 방법을 사용하였으며, 음영 50%는 하드보드지 면적 121.66 cm2, 음영 90%는 하드보드지 면적 219.04 cm2이다. 모든 측정은 STC (Standard Test Condition)조건에서 모듈 시뮬레이터(Simulator)를 이용하여 측정하였다. 실험은 Fig. 9와 같이 모듈 별로 부여된 스트링 번호(빨간색 번호)에 순차적으로 음영을 주었고, 음영의 면적을 50%와 90%로 두 가지로 나누어 진행하였다. 측정된 모듈의 I-V 커브는 Figs. 9~11, 전기적 특성 값은 Tables 1~3에 정리하였다.
음영이 50%인 경우 Figs. 10~11를 비교하면, 바이패스 다이오드와 연결된 태양전지의 수에 따라 I-V 커브가 변화하는 것을 볼 수 있다. Fig. 10(바이패스 다이오드 2개)은 바이패스 다이오드 1개당 12개의 태양전지가 연결되어 있기 때문에 바이패스 다이오드의 Turn off 지점은 약 3 V 정도이고, Fig. 11(바이패스 다이오드 3개)는 바이패스 다이오드 1개당 6개의 태양전지가 연결되어 있기 때문에 바이패스 다이오드의 Turn off 지점은 약 6.5 V 정도이다. Table 1 (바이패스 다이오드 2개)의 음영 50% 보면, 각 스트링의 음영에 의한 최대 전압과 최대 전류는 약 10 V와 4.7 A 정도이며, 최대 출력은 약 47 W 정도이다. 2번째 스트링이 음영인 경우 모듈 내 병렬회로가 구성되어 모듈의 단락전류는 1, 3번째 스트링이 음영인 경우보다 약 6 A 이상 높지만, 모듈의 최대 출력지점(MPP: Maximum Power Point)이 바이패스 다이오드가 동작하지 않는 영역에서 형성되기 때문에 비슷한 범위의 출력을 갖게 됨을 알 수 있다. 이와 같은 특징에 의해 음영이 50%이고, 바이패스 다이오드가 2개와 3개인 경우 I-V 커브의 형태는 다르지만 각 스트링의 음영에 의한 최대 출력은 비슷한 범위 (약 47 W)임을 Tables 1과 2를 통해 확인할 수 있다.
음영이 90%인 경우, Fig. 10(바이패스 다이오드 2개)의 바이패스 다이오드의 Turn off 지점은 약 3.4 V 정도이고, Fig. 11(바이패스 다이오드 3개)의 바이패스 다이오드의 Turn off 지점은 약 7 (V) 정도이다. Table 1(바이패스 다이오드 2개)의 음영 90%를 보면, 1번과 3번 스트링이 음영이면 최대 전압과 최대 전류는 2.3 V와 약 8.3 A 정도이고, 최대 출력은 약 19 W 정도이다. 하지만, 2번 스트링이 음영인 경우 최대 전압은 2.2 V 정도로 위의 경우와 비슷하지만, 최대 전류가 17.77 A가 되어 최대 출력이 33.66 W가 된다. 이는 바이패스 다이오드가 동작하는 영역에서 최대 출력지점이 형성되고, 2번 스트링의 음영에 의한 모듈 내 병렬회로 구성되어 전류가 증가하기 때문에 음영이 50%인 경우와 다르게 스트링별 출력이 변화한 것이다. 바이패스 다이오드가 3개인 경우도 최대 출력지점은 바이패스 다이오드가 동작하는 영역에서 형성되지만, 바이패스 다이오드 1개당 연결된 태양전지의 수가 바이패스 다이오드가 2개인 경우에 비해 절반이기 때문에 바이패스 다이오드 동작에 의한 모듈의 전압 감소가 적다. 따라서 바이패스 다이오드가 3개인 경우의 최대 전류는 2개인 경우와 비교해 최대 전류는 약 8.3 A 정도로 비슷하지만, 최대 전압은 5.3 V로 3 V가 크므로, 최대 출력은 약 44 W 정도가 되면 2개인 경우보다 최대 출력이 크다는 것을 알 수 있다.
Fig. 12(바이패스 다이오드가 6개)를 보면, 음영이 50%와 90%인 경우 바이패스 다이오드의 Turn off 지점은 각각 약 8 V와 8.5 V 정도임을 알 수 있다. 두 경우 모두 바이패스 다이오드가 동작하는 영역에서 최대 출력지점이 형성되기 때문에, 최대 전압과 최대 전류는 각각 6.8~7 V와 8.3~8.5 A 범위이고, 최대 출력은 약 57~58 W 범위임을 Table 3을 통해 확인할 수 있다.
3. 결 론
본 논문은 홀수 스트링을 갖는 PV 모듈의 바이패스 다이오드 배치에 따른 전기적인 특성을 확인하기 위해 Matlab simulink를 이용한 시뮬레이션을 진행하고, 실제 모듈을 제작하여 출력을 측정하고 비교하였다. 바이패스 다이오드 2개인 경우 바이패스 다이오드가 중첩되는 스트링에 음영이 발생하면 병렬회로가 구성되어 전류가 증가하기 때문에 계통의 안정성에 영향을 줄 것이라 생각되며, 특히 음영이 50% 이상이 되면 출력손실이 커짐을 확인하였다. 하지만 바이패스 다이오드를 스트링 별로 배치하게 되면 바이패스 다이오드가 중첩되지 않기 때문에 이와 같은 현상이 발생하지 않는다. 홀수 스트링으로 PV 모듈을 제작하는 경우 음영에 의한 모듈의 손상을 방지하기 위해 바이패스 다이오드를 스트링 별로 배치하거나 모듈 전체에 바이패스 다이오드 1개를 배치하여 음영이 발생하면 전류를 완전히 우회시키는 것이 대안이 될 수 있을 것이라 생각된다.
















