1. 서 론
2. 고장진단 센서
2.1 지그비 통신
2.2 고장진단 센서를 내장한 정션박스
3. 고장진단 모니터링 시스템 구축
3.1 실증 BED의 설치
3.2 고장진단 알고리즘
3.3 고장진단 센서의 활용 검증
4. 결 론
1. 서 론
화석연료 사용 급증으로 인한 에너지자원 고갈 등의 에너지 문제 및 지구온난화와 같은 환경문제로 신재생에너지의 필요성은 더욱더 커지고 있다. 신재생에너지원 중 태양광발전은 타 에너지원보다 설치환경에 대한 제한이 적고 및 기술의 완성도가 높아 설치 보급량이 지속적으로 증가되어왔다1). 최근의 태양광산업 트렌드는 신규 설치보급에 급급했던 과거와 달리 유지관리를 통한 효율향상 및 손실 저감을 위한 노력에 분주하고 있다고 할 수 있다. 이에 따라 설치되어 있는 태양광발전설비 효율개선 및 유지관리를 통한 손실 저감에 대한 연구
가 다수 수행 중에 있다2)3)4)5). 또한 해외 선진국에서는 단가 및 연성비용 절감을 통한 태양광산업의 활성화를 기대하고 있다. 태양광발전시스템의 단점은 육안으로 고장판별이 어렵다는 것이다. 이에 따라 모니터링시스템의 필요성이 대두되고 있다. 대형인버터가 적용된 발전단지의 경우 PV 모듈 개별 고장이 전체시스템에서는 수십 배의 손실을 가져올 수 있다6)7). IoT 기술이 발달함에 따라 무선통신 기술을 적용한 태양광발전 모듈 다중센서 네트워킹 고장진단기술이 적용되어 운영되기도 한다. 지그비 통신기술은 1:N의 통신이 가능해 다수의 센서노드를 1개의 게이트웨이에서 수신할 수가 있다. 각 센서노드의 네트워크 어드레스 값을 이용한다면 고장 모듈의 위치정보를 가질 수 있는 장점이 있다. 지그비 통신을 이용한 태양광발전 모니터링 시스템 구축에 관한 논문이 다수 발표되고 있다8)9)10). 일반적으로 PV모듈의 고장진단은 단자의 전압 및 전류 측정을 이용한 고장진단이 주이다2)3)4). 본 논문에서는 전압과 정션박스의 온도 측정을 통한 고장진단 알고리즘을 적용하였다. 또한 센서의 가격 경쟁력을 확보하기 위하여 정션박스 일체형으로 고장진단센서를 개발하였다. 본 논문에서는 무선 지그비 통신기술이 적용된 PV 모듈 고장진단시스템을 제안하고자 한다.
2. 고장진단 센서
2.1 지그비 통신
지그비는 저전력, 저가격 사용의 용이성을 가진 무선 센서 네트워크의 대표적인 기술 중 하나이다. 일반전인 지그비통신은 반경 100 m 이내에서 2.4 GHz의 주파수 대역을 사용하며 20∼250 kbps의 저속 데이터 전송속도를 갖는 무선 센서 네트워크의 대표적 기술로, IEEE 802.15.4에서 표준화되었다. 최근에는 무선안테나 채택에 따라 적용거리가 대략 2 km까지도 가능하다. 본 시스템에 적용된 지그비는 네트워크는 매쉬 네트워크 방식이다. 지그비 네트워크는 매쉬 방식을 이용함으로 중간의 라우터 및 센서 노드를 거쳐 목적지까지 데이터를 전송하므로 태양광발전단지와 같은 경우 각 센서노드를 통한 데이터 전송이 용이하다. 지그비 네트워크의 구성은 Fig. 1과 같이 코디네이터, 라우터, 노드가 있다. 코디네이터가 네트워크 채널, PAN ID를 생성하면 네트워크가 구성되며, 코디네이터는 지그비 네트워크를 매니징하게 된다. 본 논문에 구현된 센서 노드는 라우터 및 노드의 기능을 결합한 형태로, 라우터와 노드 구분 없이 네트워크에 참여하여 데이터를 수집할 수 있도록 하였다.
2.2 고장진단 센서를 내장한 정션박스
태양전지모듈의 고장은 모듈 단자의 DC 전압 측정으로 대부분의 고장 판단이 가능하다. 음영과 바이패스다이오드의 고장은 미스매칭 손실을 야기한다11). 바이패스다이오드는 PV 셀의 핫스팟으로 인한 화재 예방 및 음영 발생 시 에너지효율 향상을 위하여 사용되어진다. 그러나 바이패스다이오드의 고장은 화재를 유발할 수 있다고 보고되고 있다12). 이러한 이유로 바이패스다이오드의 고장진단이 가능한 센서 개발이 요구되었으며, 정션박스 내부의 온도를 이용한 고장진단 알고리즘이 적용되었다. Fig. 2는 정션박스 내부에 장착된 고장진단 센서이다. 센서의 전원은 정션박스의 단자에 탈착이 가능한 형태로 구성되어 있어, 전원연결의 불편함이 없다. 그리고 정션박스의 경우 센서의 탈부착의 용이성 및 다이오드 고장에 따른 유지보수를 위하여 3단 분리형으로 개발되었다. 이에 따라, 정션박스 고장 시 모듈 전체를 교체하는 기존방식에서 벗어나 교체가 가능한 형태로 바뀐 것이다.
3. 고장진단 모니터링 시스템 구축
3.1 실증 BED의 설치
Table 1과 Table 2에 나와 있는 것처럼 최대 전력이 260 W인 모듈 10장과 3 kW 태양광 계통 연계형 인버터를 설치하여 실증 BED를 구축하였다. Table 3은 본 논문의 실험에서 사용된 지그비 센서의 사양이다.
Fig. 3에서는 위의 모듈과 인버터를 사용하여 제작한 전체적인 고장진단 모니터링 시스템의 구성도를 나타낸다. 각 모듈의 정션박스에 내장되어 있는 지그비 센서를 통하여 고장모듈의 위치를 파악하도록 하였으며, 전압과 모듈 후면 즉 정션박스 내부의 온도 등을 계측하여 사용자가 컴퓨터로 쉽게 확인할 수 있도록 만들었다.
3.2 고장진단 알고리즘
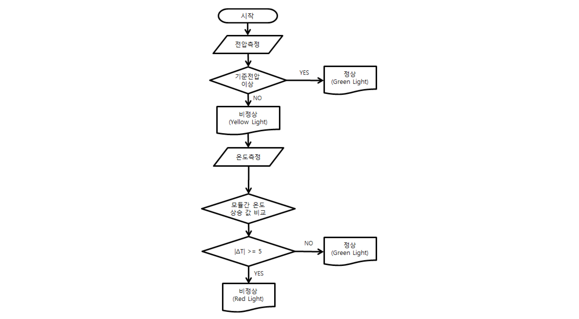
Fig. 4에서는 위의 전압과 온도특성을 이용하여 개발한 고장진단 알고리즘이다. 일사량이 임의의 값 이상일 때, 전압이 설정 값 이상이면 정상으로 초록불이, 설정 값 미만이면 비정상으로 간주하여 노란불이 켜지게 만들었다. 또한 노란불이 켜진 비정상 모듈에서 양옆의 모듈과의 온도차를 비교하여 증분 값이 기준치 미만이면 정상으로 초록불이, 하나라도 기준치 이상 차이가 나면 비정상으로 빨간불이 켜지도록 하였다.
Fig. 5는 위의 알고리즘을 바탕으로 개발한 고장진단 모니터링 프로그램의 GUI이다. 이는 모듈이 정상일 때의 상태를 계측하였다. 전압이 기준전압 이상일 때 정상으로 판단하여 초록불이 켜졌고, 온도는 양쪽 모듈과의 온도 증분 값을 비교하여 정정치 이하일 때 정상으로 판단하여 초록불로 나타내었다.
Fig. 6에서는 모듈 한 장에 일시적인 1/3의 부분 음영을 가하여 전압이 낮아졌을 때 프로그램 상에서 상태를 확인할 수 있는지 알아보기 위하여 실험하였다. 일시적인 음영은 온도에 변화는 없지만 부분 음영으로 인한 전압강하가 발생한다.
따라서 Fig. 7에서와 같이 한 모듈에 기준전압 미만의 전압강하가 발생하여 경고표시등으로 노란불이 켜진 것을 확인할 수 있었다. 또한 일시적인 음영이 아닌 1/3 음영을 시킨 후에 일정 시간이 지난 후 프로그램을 실행하여 데이터를 확인한 것을 Fig. 8에 나타내었다.
일시적인 음영에서는 전압 강하만 발생하였지만 음영시킨 후 일정시간이 지나서 확인하였을 때 전압 강하뿐만 아니라 온도의 변화도 발생하였음을 확인할 수 있었다. 모듈의 전압이 기준전압보다 낮고 양쪽 모듈의 온도변화량을 비교하여 기준 값이 하나라도 초과하였을 때는 해당모듈은 비정상으로 간주하여 빨간색 경고등이 켜지는 것을 확인하였다.
3.3 고장진단 센서의 활용 검증
Fig. 9의 ⒜와 같이 모듈 1장에 1/3 음영을 가하여 정상모듈과 고장모듈의 전압을 비교하기 위한 실험을 하였다.
Fig. 10에서는 위의 실험을 했을 당시의 일사량을 나타낸 그래프이다. Fig. 11에서는 위의 실험을 통해 나온 정상모듈과 음영모듈의 전압 값을 비교하였다. 모듈의 1/3의 부분 음영을 가하였을 때의 모듈이 다른 정상모듈의 전압보다 약 10 V 정도, 즉 전체전압의 1/3만큼 감소한 것을 확인할 수 있었다. 이를 통해 정상모듈과 음영모듈의 전압을 비교하여 고장진단을 할 수 있다는 것을 확인하였다. 음영을 2/3, 전체음영을 가하였을 때도 마찬가지로 정상모듈일 때보다 감소하여 센서의 최소 동작 전압보다 낮아져 작동하지 않아 0 V로 측정되었다.
Fig. 12는 모듈 한 장에 1/3의 부분 음영을 가하고 지속되었을 때의 온도 그래프이다. 위의 그래프에서 보듯이 부분적인 음영을 가한 모듈의 정션박스 내부온도가 정상모듈보다 약 5℃ 이상 높게 나타난 것을 확인할 수 있다. 이를 통해 정션박스 내부 온도의 차를 통해 정상모듈과 고장모듈을 판별할 수 있음을 확인하였다.
4. 결 론
본 논문은 지그비 통신을 이용하여 태양전지모듈의 고장 유형과 위치를 파악할 수 있는 모니터링 센서를 개발하였고, 개발한 센서의 알고리즘을 이용하여 모니터링 프로그램을 구축하여 실증연구 중에 있다. 이를 통하여 전압과 온도만으로 모듈의 음영에 대한 고장을 진단할 수 있음을 확인하였다.
(1)음영의 면적이 증가할수록 전압강하가 커지는 것을 통해, 전압이 낮아지면 음영이 생겼음을 확인하여 고장진단이 가능하다.
(2)일시적인 음영은 전압강하를 통하여 정상모듈과 비교한 고장진단이 가능하고, 지속적인 음영과 고장모듈은 전압강하와 온도 변화 값을 통하여 고장진단이 가능하다.
(3)정션박스 내장형 무선 고장진단센서 개발 및 실증을 통하여 특정모듈의 고장이 발생하였을 때, 센서의 네트워크 주소를 이용해 고장모듈의 위치를 용이하게 찾을 수 있어 유지보수 관리비용의 절감이 가능하다.

















